リンナイ RPU-6QE-2 取扱説明書 商品図面 施工説明書 納入仕様図
各種図面のご利用については 免責事項をご確認の上ご利用ください。
取扱説明書
このデータは2026年2月 現在のものです。
商品図面
このデータは2026年2月 現在のものです。
施工説明書
このデータは2026年2月 現在のものです。
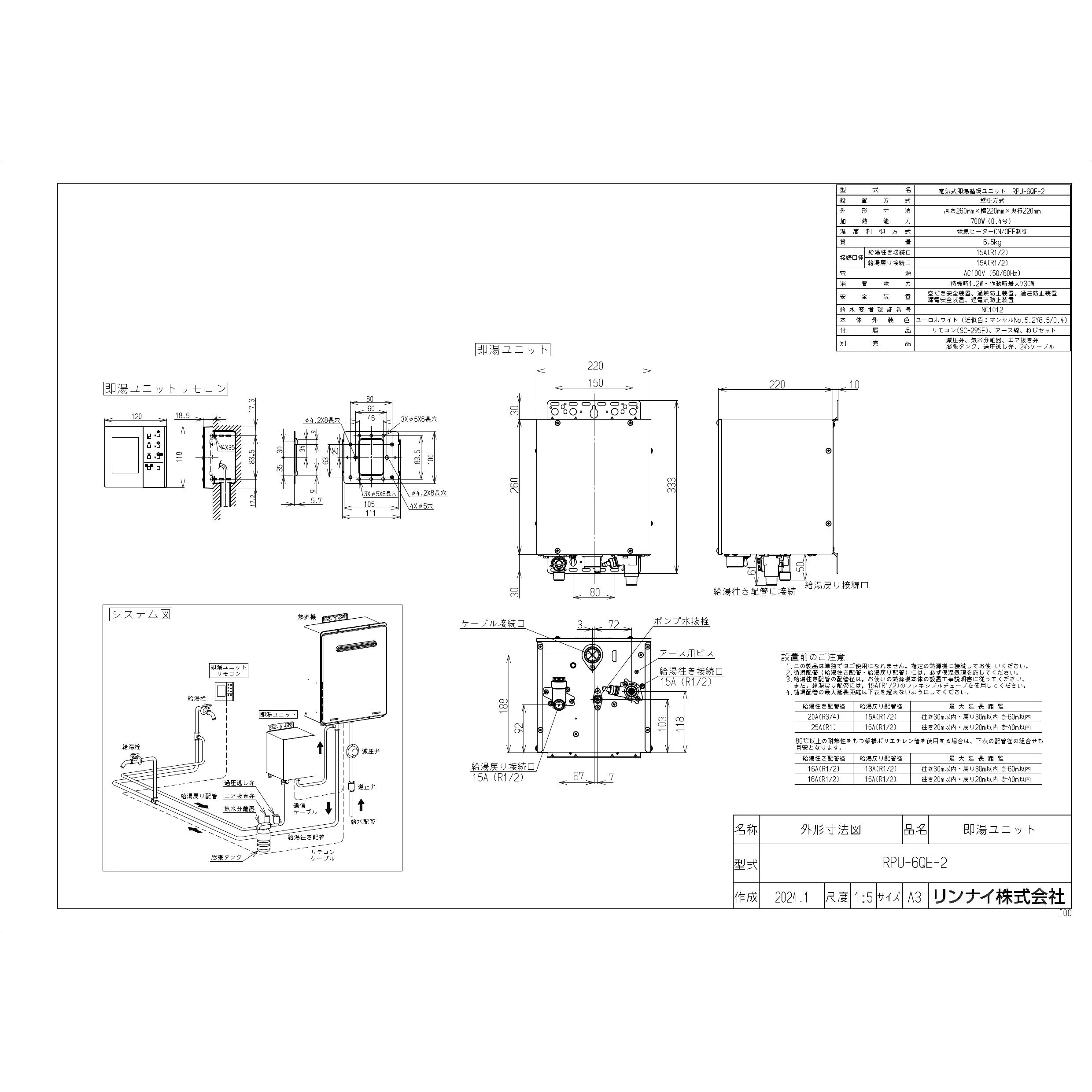
納入仕様図
このデータは2026年2月 現在のものです。
リンナイお客様センター
Rinnaiお問合せ・サポート
Rinnaiトップページ
0120-054321(フリーダイヤル)
0570-550258(携帯電話・有料)
受付時間:月~土 9:00~18:00 ※日祝及び当社指定休日を除く
修理の受付:365日24時間























